🤑Turned $260 Into $8 Million, How?
Plus : Discover the Top Collections and Latest Innovations in Web3.
GM, We've got some exciting news for all you crypto-curious folks out there.
Have you heard of Pepe? No, not the green frog meme, but the crypto token that's been making waves in the market!
Here’s What we’ve got for you today :
🐸 Pepe Buyer Turning $260 Into $8 Million !
💥MemeCoin Madness, NFT’s Losing the Battle?
🕵️Top Collections and Innovations this Week in Web3.
Let’s cut right to the chase, shall we?
PEPE Buyer Turned $260 Into $8 Million!
Is meme coin season back? One early PEPE buyer thinks so!
One early PEPE buyer, dimethyltryptamine.eth, turned $260 into almost $8 million in just a little over two weeks!
That's right, the PEPE token, inspired by the "Pepe the Frog" meme, has already made many millionaires overnight.
The token has taken the meme coin crown, with trading volume surpassing both DOGE and SHIB earlier this week.
And guess what? Pepe just hit a market cap of 1 billion thanks to Binance, one of the world's biggest crypto exchanges. That's right, billion with a "B"!
But what is PEPE, really?
Its creators called it "the most memeable memecoin in existence" and gave it a circulating supply of 420 trillion, a reference to "4/20," a popular cannabis culture slang.
However, the official website for the cryptocurrency comes with a disclaimer that investment in the token is for entertainment purposes only, and there is no intrinsic value or expectation of financial return.
PEPE's success may not be all sunshine and rainbows, though.
Before you jump on the bandwagon, let's take a look at some warning signs.
After all, Pepe has already rallied over 2000% in the past month or so, and you know what they say about things that go up too fast...
First off, keep an eye on the trading volume. If it starts to drop, that could be a sign that the hype is dying down.
There is a lack of underlying fundamentals, making it high risk, notorious for extreme volatility, and significant swings in value.
Second, check out the social media buzz. Are people still talking about Pepe, or has the conversation moved on to the next big thing?
Retail interest has fallen, daily trading volumes declined.
And lastly, watch out for any sudden dips or crashes. If the price starts to plummet, it might be time to cut your losses and move on.
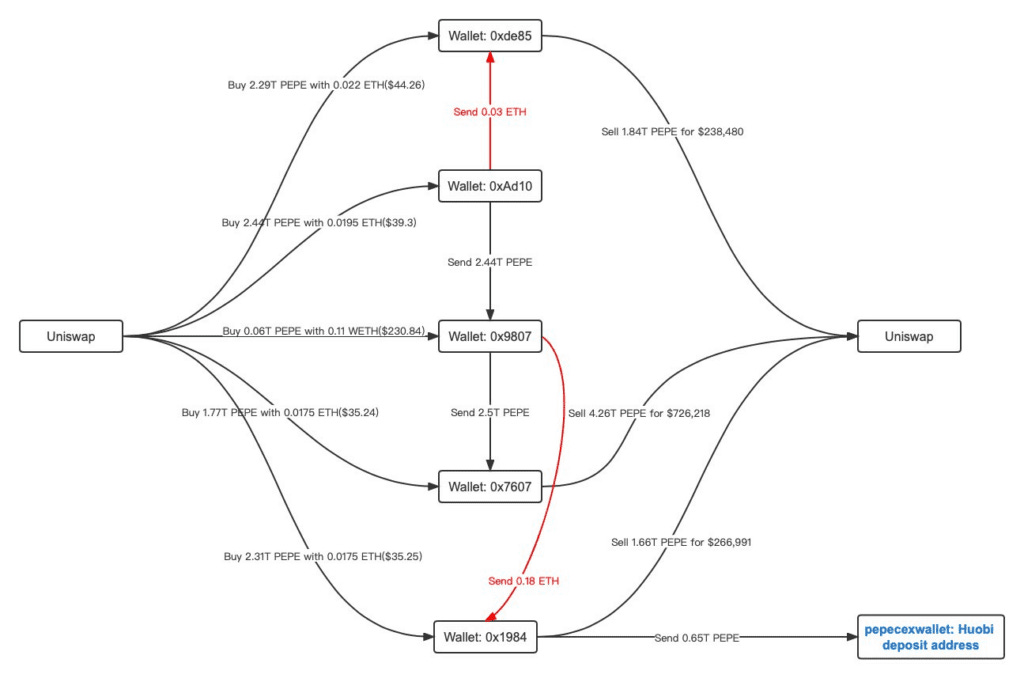
Recent activity from Pepe insiders has been concerning, with five addresses allegedly linked to the Pepe team making a $1.23 million profit in a thin liquid market.
The top 100 whaless control 45% of the token's circulating supply.
Meme coin season seems to be back! Memecoins here, memecoins there, memecoins everywhere 😵💫🐸
But with coins like $PEPE and $TURBO grabbing all the attention, we can't forget about our beloved NFTs, which have been making steady progress in their own right.
So, without further ado, let's dive into it :
HIGHLIGHTS OF THE WEEK
The market cap of NFTs took a slight hit, dropping from 8.09 million ETH to 7.86 million ETH, or $14.93B USD. But let's not get too disheartened, shall we?
The top collections by volume over the past seven days were still impressive, and you can check them out on pro.opensea.io.
In other news,
Brave Wallet unveiled some new features, including automatic NFT backups and enhanced Filecoin support.
ConsenSys is also jumping on the NFT bandwagon with an NFT-based loyalty campaign for its Linea L2 testnet.
Zapper has rolled out its onchain activity feed, and Zora has introduced text NFTs.
Moving on to digital collectibles,
Emblem Vault unveiled its Rare Pepe Curated Collection, and Jack Butcher dropped his Openen Set 001 and 002. Meebits introduced Moods animations to add more life to these cute little creatures.
Cryptoart and music have also been in the news. 0xDEAFBEEF released Chronophotographs, a companion series to his latest work Noumenon.
Manifold now supports buying and selling with $TURBO, and Sotheby’s is launching a secondary marketplace for cryptoart. Plus, sound.xyz released the Sound mobile app for all you music lovers out there.
Decentralized gaming welcomed Spark Defense, a hero-driven MOBA defense game, to its ecosystem. Virtual worlds have also been busy, with Decentraland adding wishlists to its marketplace.
Last but not least,
Caviar streamlined its liquidity pool UI, MetaLend introduced compounding AXS rewards, and MetaStreet announced a “Yield Royale” closed alpha campaign for MetaStreet v2.
That's all for this one, folks. Stay curious, stay informed, and most importantly, stay safe. Until next time!
Happy Crypto-ing,
DISCLAIMER: None of this is financial advice. This newsletter is strictly educational and is not investment advice or a solicitation to buy or sell assets or make financial decisions. Please be careful and do your own research.








